A Pázmány Péter Kutatócsoport elsődleges tevékenysége Pázmány Péter műveinek tudományos igényű kritikai kiadása a Pázmány Péter Művei című sorozat keretei között. Sorozatszerkesztő a Kutatócsoport vezetője: Hargittay Emil. A Magyar Tudományos Akadémia Textológiai Munkabizottsága által elismert kiadványsorozat.
Az újabb népszerű kiadások alapjául is szolgáló kritikai szövegközlésre, a Pázmány Péter magyar nyelvű műveinek kritikai kiadására vonatkozó igény az 1998. május 21–23. között Piliscsabán Pázmány és kora címmel megrendezett nemzetközi konferencián fogalmazódott meg. (Pázmány Péter és kora, szerk. Hargittay Emil, Piliscsaba, PPKE BTK, 2001, 5–6. (Pázmány Irodalmi Műhely, Tanulmányok 2.). A kritikai kiadás munkálatai az elhatározásnak megfelelően megindultak, s a piliscsabai konferencián hozott döntést követően bő két esztendővel már megjelent a sorozat első három szövegközlés-kötete (Felelet, Tíz bizonyság, Imádságos könyv). A hozzájuk tartozó jegyzetkötetek – a jegyzetkészítéshez szükséges alapkutatások elvégzése miatt – később jelentek meg. A kritikai kiadássorozat országosan, sőt esetenként nemzetközi szinten is mintegy húsz kutató összehangolt munkája nyomán valósult meg a 2000. évtől kezdődően. A kutatócsoport törzstagjai a Pázmány Péter Katolikus Egyetemen végzett egykori hallgatók (Ajkay Alinka, Bajáki Rita, Báthory Orsolya). A kritikai kiadáshoz kapcsolódó Pázmány-kutatásokról számos tanulmány és több könyv jelent meg az utóbbi két évtizedben A kutatások részletes összefoglalása itt olvasható: Hargittay Emil: A Pázmány kritikai kiadás. In: Hargittay Emil: Filológia eszmetörténet és retorika Pázmány Péter életművében, Bp., Universitas, 2009, 11–18. (Historia Litteraria 25.).
A kötetek az Universitas Kiadó gondozásában jelentek meg. Valamennyi megjelent kötet megrendelhető a www.prosperod.hu honlapon.
A Pázmány Péter Katolikus Egyetemen elindított népszerű, 4 kötetre tervezett kiadássorozat eddig megjelent kötete: Pázmány Péter: Válogatott prédikációk, szerk. Hargittay Emil, Bp., Pázmány Péter Katolikus Egyetem, 2010. – A további kötetek a tervek szerint: Ájtatossági művek, Vitairatok, Pázmány válogatott levelei.
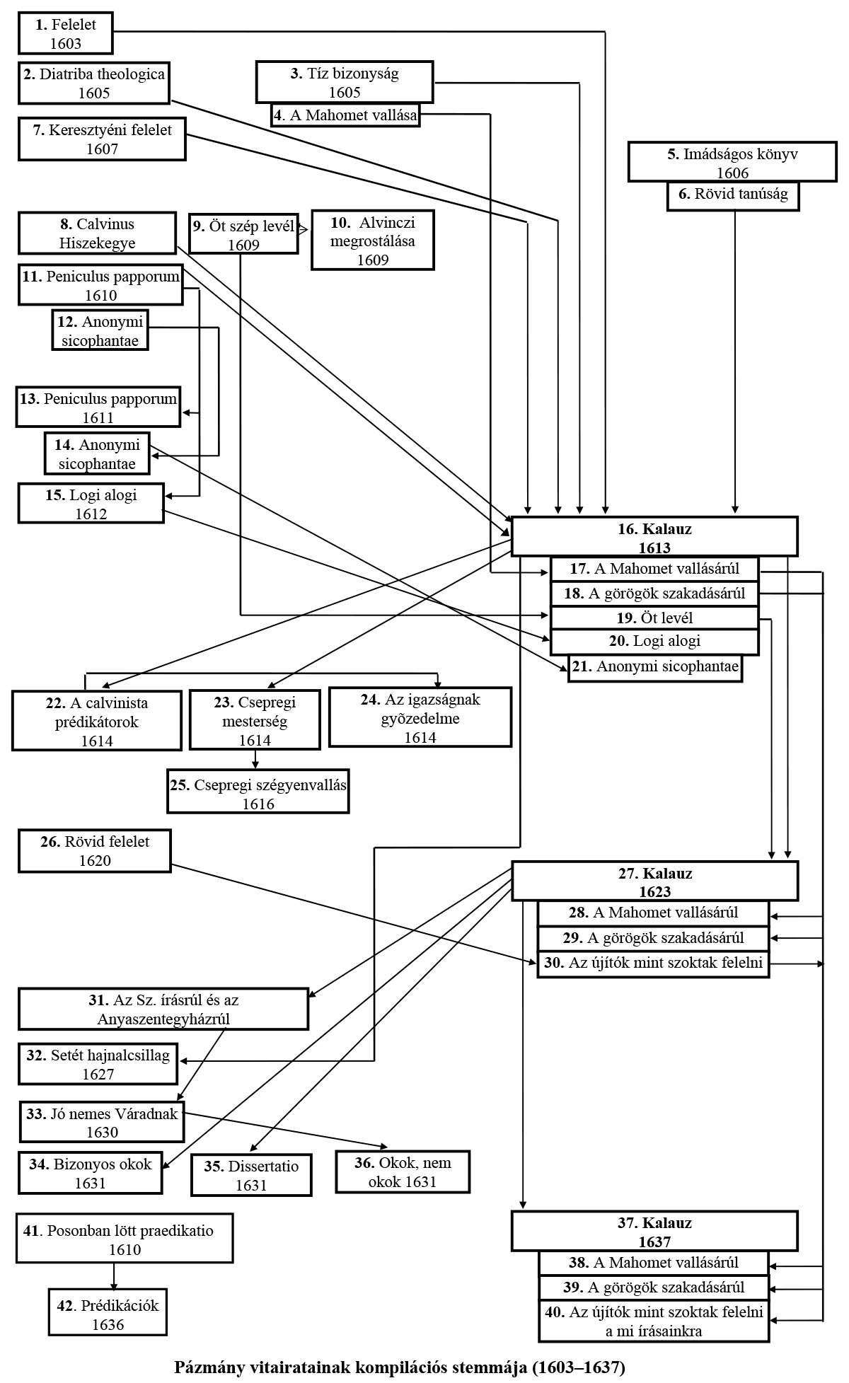
I. Pázmány Péter műveinek kritikai kiadása (megjelenik 2000-től, eddig 15 kötet)
- Kutatás vezetője: Hargittay Emil (PPKE BTK)
- Kutatás résztvevői (kötetkészítés, lektorlálás): Ajkay Alinka (PPKE BTK), Bajáki Rita, Báthory Orsolya, Bitskey István, Bogár Judit (PPKE BTK), Bretz Annamária, Gábor Csilla (BBTE, Kolozsvár), Horváth Csaba Péter, Lázár István, M. Horváth Mária, Maczák Ibolya, Nagy László, Tüskés Gábor, Vadai István, Varsányi Orsolya.
- Szervezeti egység: Magyar Irodalomtudományi Tanszék
- Megjelent kötetek:
Pázmány Péter Művei, 1–15. kötet, sorozatszerkesztő HARGITTAY Emil, Bp., Universitas, 2000–2025. (Kritikai kiadás.)
- PÁZMÁNY Péter, Felelet, (1603), s. a. r. HARGITTAY Emil, Bp., Universitas, 2000, 263 p. (Pázmány Péter Művei, 1, kritikai szövegkiadás).
- PÁZMÁNY Péter, Tíz bizonyság, (1605), s. a. r. HARGITTAY Emil, AJKAY Alinka, Bp.,. Universitas, 2001, 304 p. (Pázmány Péter Művei, 2, kritikai szövegkiadás).
- PÁZMÁNY Péter: Imádságos könyv, (l631), s. a. r. HARGITTAY Emil, SZ. BAJÁKI Rita, Bp., Universitas, 2001, 330 p. (Pázmány Péter Művei, 3, kritikai szövegkiadás).
- PÁZMÁNY Péter: Rövid tanúság, (l606), s. a. r. BRETZ Annamária, Bp., Universitas, 2006, 214 p. (Pázmány Péter Művei, 4, kritikai szövegkiadás, jegyzetek és fakszimile).
- PÁZMÁNY Péter: Tíz bizonyság, (l605), szerk. AJKAY Alinka, közreműködők BÁTHORY Orsolya, VARSÁNYI Orsolya, Bp., Universitas, EditioPrinceps, 2012, 531 p. (Pázmány Péter Művei, 5, jegyzetek a szövegkiadáshoz, lemezmelléklettel).
- PÁZMÁNY Péter: Imádságos könyv, (l631), szerk. SZ. BAJÁKI Rita, BOGÁR Judit, Bp., Universitas, EditioPrinceps, 2013, 460 p. (Pázmány Péter Művei, 6, jegyzetek a szövegkiadáshoz, lemezmelléklettel).
- PÁZMÁNY Péter: Felelet (1603): Jegyzetek a szövegkiadáshoz, szerk. Báthory Orsolya, HARGITTAY Emil, Bp., Universitas, 2014, 323 p. (Pázmány Péter Művei, 7, CD-melléklettel)
- PÁZMÁNY Péter: Keresztyéni felelet a megdücsőült szentek tiszteletirül (1607), s. a. r., jegyz. AJKAY Alinka, Bp., Bp., Universitas, 2016, 427 p. (Pázmány Péter Művei, 8, kritikai szövegkiadás, jegyzetek, CD-melléklet)
- PÁZMÁNY Péter: Megrostálás (1609), s. a. r., jegyz. BÁTHORY Orsolya, Bp., Bp., Universitas, 2017, 224 p. (Pázmány Péter Művei, 9, kritikai szövegkiadás, jegyzetek, CD-melléklet)
- PÁZMÁNY Péter: Öt szép levél (1609), Öt levél (1613), a. r., jegyz. HORVÁTH Csaba Péter, Bp., Bp., Universitas, 2019, 528 p. (Pázmány Péter Művei, 10, kritikai szövegkiadás, jegyzetek)
- PÁZMÁNY Péter: Posonban lött prédikáció (1610), Pünkösd után X. vasárnap első prédikáció (1636), s. a. r., jegyz. BAJÁKI Rita, M. HORVÁTH Mária, Bp., Bp., Universitas, 2020, 183 p. (Pázmány Péter Művei, 11, kritikai szövegkiadás, jegyzetek)
- PÁZMÁNY Péter: Calvinus hiszekegy Istene (1609), s. a. r., jegyz. AJKAY Alinka, Bp., Bp., Universitas, 2021, 376 p. (Pázmány Péter Művei, 12, kritikai szövegkiadás, jegyzetek)
- PÁZMÁNY Péter: Az calvinista predikatorok tüköre (1614), Az igazságnak győzedelme (1614) a. r., jegyz. BÁTHORY Orsolya, Bp., Bp., Universitas, 2025, 248 p. (Pázmány Péter Művei, 13, kritikai szövegkiadás, jegyzetek)
- PÁZMÁNY Péter: Igazságra vezérlő kalauz (1637), s. a. r. HARGITTAY Emil, Bp., Bp., Universitas, 2025, 1826 p. (Pázmány Péter Művei, 14, kritikai szövegkiadás)
- PÁZMÁNY Péter: Csepregi mesterség (1614), Csepregi szégyenvallás (1616), s. a. r., jegyz. AJKAY Alinka, Bp., Bp., Universitas, 2025, 339 p. (Pázmány Péter Művei, 15, kritikai szövegkiadás, jegyzetek)
II. Egyéb kutatások:
- PÁZMÁNY Péter, Igazságra vezérlő kalauz, 1637 (Bibliotheca Hungarica Antiqua, 32). HARGITTAY Emil kísérő tanulmánya a fakszimile kiadáshoz. Bp., Balassi Kiadó, 2000, 1–36 p.
- Pázmány Péter és kora, HARGITTAY Emil, Piliscsaba, PPKE BTK, 2001 (Pázmány Irodalmi Műhely, Tanulmányok, 2), 436 p.
- Grazer philosophische Disputationen von Péter Pázmány, Faksimile-Ausgabe, von Paul Richard BLUM in Zusammenarbeit mit HARGITTAY Emil, Katholische Péter-Pázmány-Universität, Philosophische Fakultät, Piliscsaba, 2003, 197 p. (Pázmány Irodalmi Műhely – Források, 3)
- Pázmány Péter-bibliográfia (1598-2004), összeáll. ADONYI Judit, MACZÁK Ibolya, Piliscsaba, 2005, 164 p. (Pázmány Irodalmi Műhely – Bibliográfiák, Katalógusok)
- Textológia és forráskritika: Pázmány-kutatások 2006-ban, szerk. HARGITTAY Emil, Piliscsaba, Pázmány Péter Katolikus Egyetem, Bölcsészettudományi Kar, 2006 (Pázmány Irodalmi Műhely – Tanulmányok, 6), 188 p.
- ŐRY Miklós, Pázmány Péter tanulmányi évei, BERZSÉNYI Gergely, Piliscsaba, 20062, 172 p. (CD melléklettel)
- “Halálom után nem fog minden akaratom szerint történni”: Dokumentumgyűjtemény Pázmány Péter sírhelyéről, szerk. HARGITTAY Emil, KÄFER István, KRÁNITZ Mihály, Piliscsaba - Esztergom, PPKE, BTK – Szent Adalbert Közép-Európa Kutatócsoport, 2007 (Pons Strigoniensis, Studia VII.) 71. – Ugyanez szlovák nyelven: “Po mojej smrti nestane sa všetko podl’a mojej vôle”: Súbor dokumentov o hrobe Petra Pázmánya, redigoval Emil HARGITTAY, István KÄFER, Mihály KRÁNITZ, Pilišska Čaba – Ostrihom, Katolícka univerzita Petra Pázmánya, Filozofická fakulta – Výskumná skupina strednej Európy Svätého Vojtecha, 2007 (Pons Strigoniensis, Studia VII.) 69.
- HARGITTAY EMIL, Filológia, eszmetörténet és retorika Pázmány Péter életművében, Bp., Universitas, 2009 (Historia Litteraria 25), 283 p.
- PÁZMÁNY Péter, Válogatott prédikációk, HARGITTAY Emil, Bp., PPKE, 2010 (Pázmány Péter Válogatott Művei, 1.) 408 p.
- HARGITTAY Emil, MACZÁK Ibolya, Pótlások a Pázmány Péter-bibliográfiához, Balázs Mihály köszöntése, Szeged, 2011 (Acta Historiae Litterarum Hungaricarum, 30), 160–183.
- Pázmány nyomában, AJKAY Alinka, BAJÁKI Rita, Vác, 2013, 512 p.
- Útmutató: Tanulmányok Pázmány Péter Kalauzáról, MACZÁK Ibolya, Bp., MTA–PPKE Barokk Irodalom és Lelkiség Kutatócsoport, 2016, 255 p.
- HARGITTAY Emil, Pázmány Péter írói módszere: a Kalauz és a vitairatok újraírása, Bp., Universitas, 2019. 272 p.
- HARGITTAY Emil, Pázmány Péter irodalomtörténeti értékei: az alkotásmód legfőbb sajátosságai = Magyar irodalomtörténet, szerk. HORVÁTH Iván, BALÁZS Mihály, BARTÓK Zsófia Ágnes, MARGÓCSY István, Bp., Gépeskönyv, 2020, 12.8. fejezet
Teljes dokumentum - Pázmány Péter 450: Tanulmányok Pázmány Péter születésének évfordulója alkalmából, szerk. AJKAY Alinka, HARGITTAY Emil, Bp., Universitas, 2022, 268 p.
- AJKAY Alinka, Pázmány Péter vitairatai, Irodalomtörténeti Közlemények, 3–30.
- HARGITTAY Emil, Pázmány Péter Kutatócsoport = Lelkiségtörténeti számvetés II., BAJÁKI Rita, Bp., HUN-REN PPKE Barokk Irodalom és lelkiség Kutatócsoport, 2023, 131–132.
- HARGITTAY Emil, A Pázmány Péter kritikai kiadás sorozatterve és befejezése = Lelkiségtörténeti számvetés II., BAJÁKI Rita,, Bp., HUN-REN PPKE Barokk Irodalom és lelkiség Kutatócsoport, 2023, 133–138.
- Péter Pázmány (1570–1637), AJKAY Alinka, HARGITTAY Emil, Bp., Universitas 2024, 252 p.
- Pázmány. Irodalmi magazin, 2024/2, 116
III. A Pázmány Péter Kutatócsoport munkájának értékelései
A Pázmány Péter kritikai kiadás projekt eddig négy ciklusban nyerte el az Országos Tudományos Kutatási Alapprogramok pályázatát.
Az elmúlt években több ismertetés és recenzió is megjelent a Pázmány Péter Művei című kritikai kiadás-sorozatról, amelyek pozitívan értékelték tevékenységünket. Ezek a következők:
- Bitskey István recenziója Hargittay Emil könyvéről, 2020
- Orlovszky Géza, Pázmány Péter Keresztyéni imádságos könyvéről, Magyar Egyházzene, XVIII(2010/2011), 245–246.
- Szabó Ferenc SJ, Pázmány magyar műveinek kritikai kiadása, Távlatok, 2013, 1–
- Lázár István, Pázmány Péter: Tíz bizonyság (1605). Jegyzetek a szövegkiadáshoz, Irodalomtörténeti Közlemények, 2013, 610–612.
- Maczák Ibolya, Pázmány Péter: Tíz bizonyság (1605): Jegyzetek a szövegkiadáshoz, Vigilia, 2014, 75–76.
- Maczák Ibolya, Pázmány Péter: Felelet (1603), Irodalomtörténeti Közlemények, 2015, 261–263.
- Farmati Anna, Egy Pázmány-mű kritikai kiadásáról: Pázmány Péter: Imádságos könyv (1631). Jegyzetek a szövegkiadáshoz. Sz. Bajáki Rita, Bogár Judit. Universitas – Editio Princeps Kiadó, Bp. 2013. 460 old., Erdélyi Múzeum, 2016, 126–129.
- Pallós Tamás, A hitviták iskolája – Bemutatták a Pázmány kritikai sorozat nyolcadik darabját, Magyar katolikus hírportál, Paper: http://www.magyarkurir.hu/hirek/a-hitvitak-iskolaja–bemutattak-pazmany-kritikai-sorozat-nyolcadik-kotetet/ (2017)
- Bitskey István, „Megrostálás" – Hitvita kritikai kiadásban, Magyar Tudomány, 7. sz.
- Tasi Réka, „soha annyi könyv nem lehet, hogy többet ne írhassanak a hívek tanítására": Napjaink Pázmány-kutatásai, Miskolci Keresztény Szemle, 2018, 87–90.
- Bodnár Dániel, Pázmány helye korának legnagyobbjai között Bemutatták az Universitas Kiadó két új kötetét. Magyar Kurir 2020. január 23.
- Jankovics József, Pázmány Péter és kora, Távlatok, 2002/1, 175–177.
- Sebestyén, Kristóf, Péter Pázmány (1570–1637). Edited by Alinka Ajkay and Emil Hargittay, Central European Cultures 5, 2025, 284–290.
IV. Meghívók rendezvényekre, könyvbemutatókra









